酿酒酵母和地衣芽孢杆菌混合发酵提高红枣酒品质的研究
Quality improvement of jujube wine through mixed fermentation with
Saccharomyces cerevisiae and Bacillus licheniformis
LWT - Food Science and Technology
(中科院一区,JCR一区,IF=6.056,TOP期刊)
1 研究背景
红枣(Zizyphusjujuba Mill.)是新疆名优特产,集药、食、补三大功能于一体,其含糖量和糖酸比较高,口感丰富,适合酒精发酵。果酒加工是提高农产品附加值、延长水果种植产业链的有效途径之一。但目前我国果酒加工中使用的发酵剂较为单一,在一定程度上限制了果酒行业的发展。地衣芽孢杆菌(Bacillus licheniformis)是葡萄酒发酵中常见的功能性潜在益生菌,该菌株具有较高的产酯率、糖化力和蛋白酶活性,在葡萄酒工业中具有巨大的应用潜力。因此,利用地衣芽孢杆菌酿造突出糖消耗能力的红枣酒是可行的。然而,地衣芽胞杆菌与商业酿酒酵母共发酵是否也能提高产品的感官质量还不清楚。
2 文章标题页详情

3 研究成果
3.1 内容简介
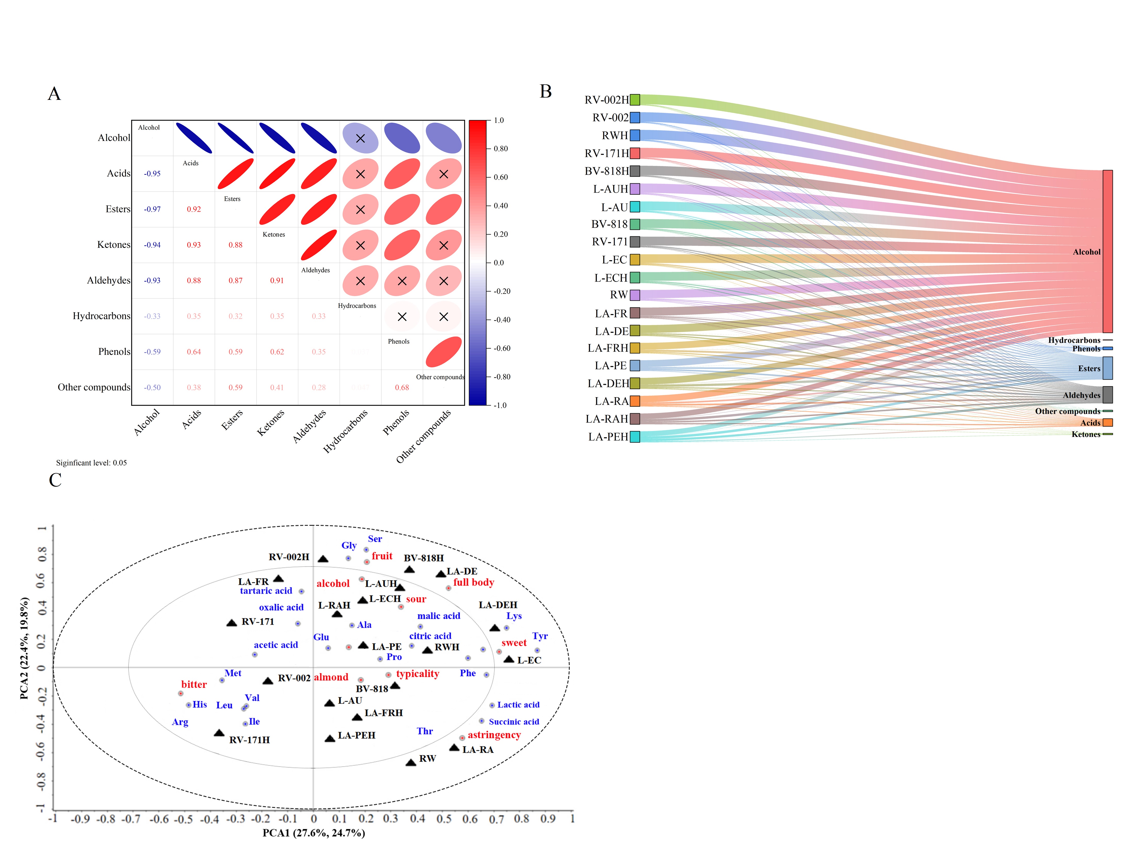
以酿酒酵母和酿酒酵母+地衣芽孢杆菌为研究对象,在相同的培养条件下制备红枣酒,研究了地衣芽孢杆菌与商业酿酒酵母共发酵对枣酒酿造的影响,以验证地衣芽孢杆菌在枣酒酿造中的可行性。采用常规分析、电子感官、HS-SPME-GC-MS等方法,研究了酿酒酵母单一发酵和地衣芽孢杆菌与商业酿酒酵母共发酵对枣酒化学成分、色泽、有机酸、氨基酸、口感和香气物质的影响,并基于多元统计分析构建发酵菌株与味觉活性化合物及挥发性物质之间的构效关系。
3.2 研究结论
不同酵母菌发酵的红枣酒品质差异显著(p < 0.05),混合发酵枣酒具有更高的生物转化效率且色泽品质更佳。混合发酵的枣酒增强了包括萜烯、硫化物和醇类物质在内的挥发性化合物的强度,同时酸味、苦味和涩味更突出。偏最小二乘回归相关性分析表明,以甘氨酸、丝氨酸、脯氨酸、丙氨酸、谷氨酸、苹果酸和柠檬酸为代表的味觉活性物质对枣酒的特征口感贡献最大。11种风味化合物是枣酒中特征香气化合物,其中乙酸苯乙酯、乙酸异戊酯、辛酸乙酯、癸酸乙酯、辛酸和糠醛为枣酒提供玫瑰花香和果香。这些结果为枣酒的品质和风味形成提供了更好的理解,也为增强枣酒和其他发酵饮料的理想特性及弱化不良特征提供了有前景的见解。


4 专家简介

单春会,博士,教授,中共党员,硕士生导师,食品学院副院长,中国食品科学技术学会葡萄酒分会理事,“博士服务团”团长,食品学院果蔬加工工程方向负责人。主要从事新疆特色果蔬加工贮藏、果蔬汁发酵工艺和葡萄、红枣蒸馏酒工艺方面教学和科研工作。主持国家级课题4项(国家自然科学基金2项),省部级(兵团)课题10项,师(厅)级课题15项。授权国家发明专利4项获兵团科技进步奖5项,共同主编或参编著作2部;以第一作者或通讯作者发表学术论文70多篇,其中SCI30篇。担任《Scientia Horticulturae》、《Journal of Food Processing and Preservation》、《Jlournal of The Institute of Brewing》、《食品科学》等期刊审稿人。

赵馨馨,bat365在线中文官方网站博士研究生,主要从事新疆特色林果精深加工和发酵果蔬饮料、果酒、蒸馏酒等新产品的开发与应用等相关科研工作。
5 团队介绍
bat365在线中文官方网站果蔬加工技术研究中心主要围绕新疆特色林果、农副产品加工、果酒等领域开展科学研究,主要研究方向包括果蔬加工与贮藏保鲜技术、果蔬资源的精深加工及新产品开发与应用。