采用HS-SPME-GC-MS和UHPLC-MS代谢组技术探究骏枣果酒风味及发酵机制
Exploring jujube wine flavor and fermentation mechanisms by HS-SPME-GC–MS and UHPLC-MS metabolomics
Food Chemistry: X
(中科院一区,JCR一区,IF=6.1)
1 研究背景
我国红枣的种植面积和年产量在全世界位居第一,新疆是我国最大的红枣生产区。骏枣是产量最高的主栽品种之一,富含维生素、多糖、多酚和类黄酮等营养和功能成分。果酒是骏枣的深加工产品之一,目前市场上销售的骏枣果酒主要以酒精勾兑为主,存在发酵过程中风味物质不明、代谢机理不清等问题,已成为制约新疆骏枣果酒产业发展的难题。
近年来,随着各类代谢组学方法日趋成熟,依赖代谢组学手段对食品中关键物质的鉴定与分析能够建立食品功能活性成分变化与代谢物之间的关系。然而,利用代谢组学技术研究骏枣果酒发酵过程中挥发性/非挥发性代谢物的变化,进而探究这些组分之间转化关系的研究却鲜有报道,这使得骏枣果酒的发酵机制尚不完全清晰。
2 文章标题页详情

3 研究成果
3.1 内容简介
本研究采用HS-SPME-GC-MS和UHPLC-Q Exactive HF-X的非靶向代谢组学技术,对骏枣果酒发酵过程中挥发性和非挥发性风味物质进行鉴定和量化;利用多元统计分析,表征不同发酵时间骏枣果酒的挥发性和非挥发性代谢物动态变化,明确影响骏枣果酒品质变化的关键节点;探索具有潜在生物活性的关键代谢物及转化关系;筛选骏枣果酒发酵过程中高度变化和显著差异的代谢物,进一步探究差异代谢物涉及的代谢途径,阐明骏枣果酒风味代谢机制,为提升骏枣果酒风味品质提供理论依据。
通过GC-MS非靶向代谢组学共鉴定出107种挥发性代谢物,根据PLS-DA模型,2 d~4 d和10 d~12 d是挥发性代谢物变化的关键阶段;其中,2 d~4 d主要非挥发代谢物为酸类(106.02 μg/L)和醛类(103.40 μg/L),10 d~12 d主要为酯类(10667.29 μg/L)和醇类(10634.68 μg/L)。骏枣果酒发酵后产生的辛酸乙酯、异戊醇和辛酸等能够赋予果酒复杂的风味,调节焦虑和应激情绪以及增加益生功能,但4 d~12 d不利于保留骏枣典型原料香气。

图1 发酵过程中挥发性代谢物变化的偏最小二乘分析(A);挥发性代谢物的浓度变化(B);不同类型挥发性化合物的变化趋势(C)
以VIP>1.2和p<0.05为阈值,共筛选出20种显著变化的挥发性代谢物,其中,0 d~4 d,己醛(31.51 μg/L~23.39 μg/L)、1-辛烯-3-醇(6.08 μg/L~5.31 μg/L)和壬酸(4.97 μg/L~2.17 μg/L)含量下降导致骏枣果酒的水果风味减少;4 d~10 d,苯乙醇(128.99 μg/L~165.69 μg/L)和3-苯丙酸乙酯(11.60 μg/L~19.60 μg/L)等含量上升,使骏枣果酒的香气从青草、蘑菇和泥土香向花香转变,同时,庚酸(10.64 μg/L~0.91 μg/L)含量下降降低了骏枣果酒中的脂肪香气;10 d~12 d,苯乙醇(165.69 μg/L~1.57 μg/L)和壬酸乙酯(18.99 μg/L~7.63 μg/L)含量下降,顺式-4-辛烯酸乙酯(7.94 μg/L~13.41 μg/L)、十四酸乙酯(6.76 μg/L~8.94 μg/L)和(2,2-二乙氧基乙基)-苯(0 μg/L~1.56 μg/L)含量增加降低了骏枣果酒中的花香,增加了菠萝、柠檬和紫罗兰鸢尾草的香气。

图2 高度变化的挥发性代谢物含量变化及其反应途径
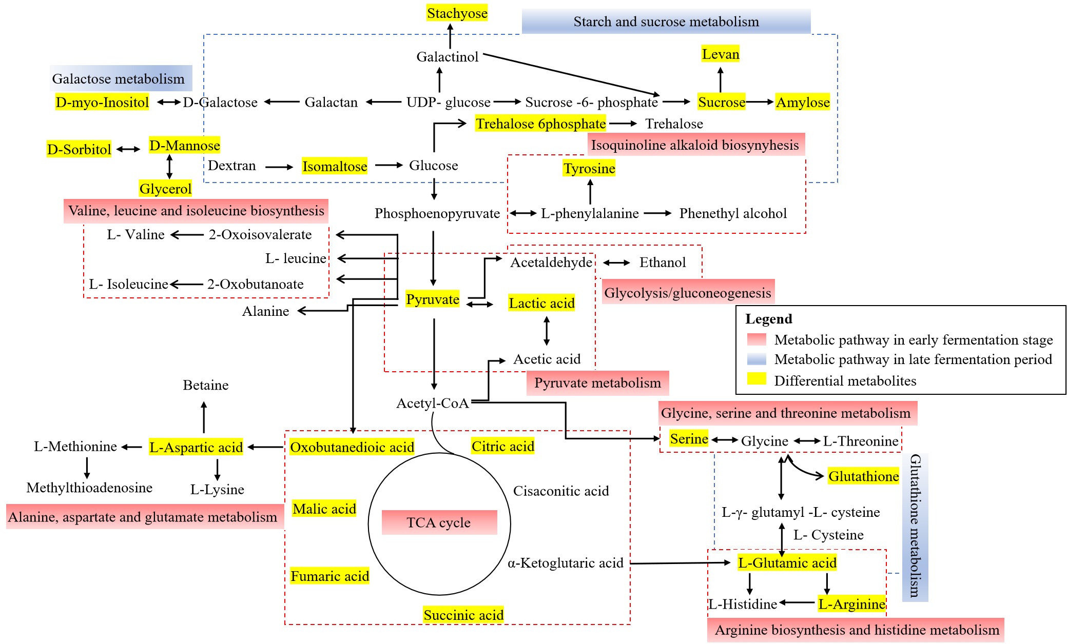
LC-MS非靶向代谢组学共鉴定出1758种非挥发性代谢物,根据含量的动态变化,利用多元统计分析,0 d~2 d和8 d~10 d之间是非挥发性代谢物变化的关键阶段。0 d~2 d主要代谢物为脂类和类似脂类的分子(31.78%)以及核苷、核苷酸和类似物(2.67%),8 d~10 d主要为有机酸及其衍生物(22.61%)和有机杂环化合物(14.28%)等。以FC≥1.2和p<0.05为筛选依据,0 d和2 d相比有55个差异代谢物,其中,上调的代谢物为L-亮氨酰-L-丙氨酸、吲哚美辛和半乳糖基羟基赖氨酸等,主要参与丙氨酸、天冬氨酸、谷氨酸代谢和TCA循环;8 d和10 d相比有10个差异代谢物,上调的代谢物为3,4,5-三羟基-6-{[3-(3-甲氧基苯基)丙-2-烯酰基]丙-2-烯酰]氧基}氧杂环己烷-2-羧酸、黄嘌呤和4-羟基水杨酸等,主要通过谷胱甘肽、淀粉和蔗糖代谢影响骏枣果酒的非挥发性代谢特性。发酵过程中代谢产生的氨基酸、碳水化合物、维生素、香豆素及其衍生物和多酚,能够显著提高骏枣果酒营养功能物质,抗氧化活性,在减少骏枣果酒苦味的同时丰富了果酒风味。

图3骏枣果酒发酵阶段差异代谢物和关键代谢途径
4 专家简介

单春会,博士,教授,中共党员,硕士生导师,食品学院副院长,中国食品科学技术学会葡萄酒分会理事,“博士服务团”团长,食品学院果蔬加工工程方向负责人。主要从事新疆特色果蔬加工贮藏、果蔬汁发酵工艺和葡萄、红枣蒸馏酒工艺方面教学和科研工作。主持国家级课题4项(国家自然科学基金2项),省部级(兵团)课题10项,师(厅)级课题15项。授权国家发明专利4项获兵团科技进步奖5项,共同主编或参编著作2部;以第一作者或通讯作者发表学术论文70多篇,其中SCI30篇。担任《Scientia Horticulturae》、《Journal of Food Processing and Preservation》、《Journal of The Institute of Brewing》、《食品科学》等期刊审稿人。

赵馨馨,bat365在线中文官方网站博士研究生,主要从事新疆特色林果精深加工和发酵果蔬饮料、果酒、蒸馏酒等新产品的开发与应用等相关科研工作。
5 团队介绍
bat365在线中文官方网站果蔬加工技术研究中心主要围绕新疆特色林果、农副产品加工、果酒等领域开展科学研究,主要研究方向包括果蔬加工与贮藏保鲜技术、果蔬资源的精深加工及新产品开发与应用。